足球比赛比分
足球比赛比分 足球比赛比分
足球比赛比分概况
足球比赛比分简介
现任领导
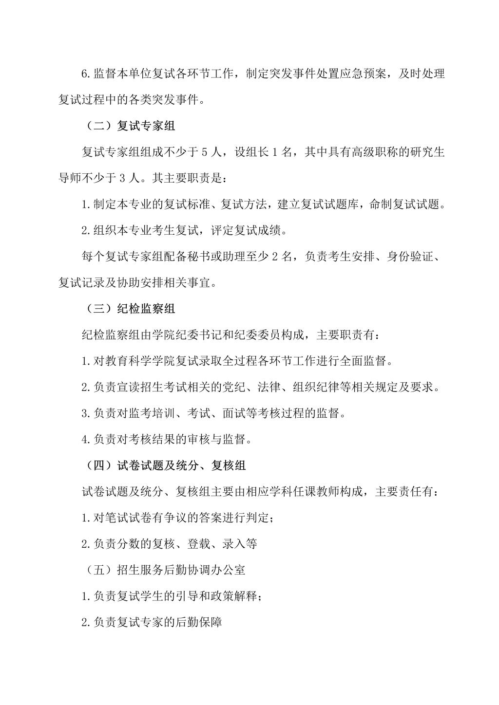
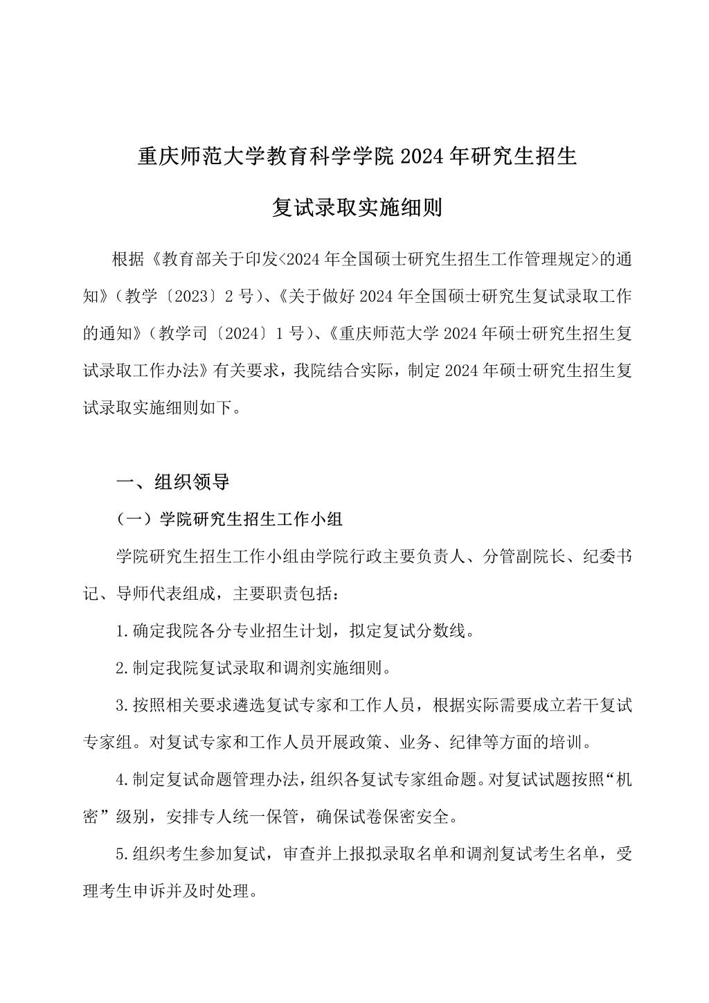
组织机构
党政群团
系部设置
议事机构
党建思政
组织机构
理论学习
党风廉政
党建动态
党务公开
师资队伍
教育学系
教授
副教授
讲师/助教
心理学系
教授
副教授
讲师/助教
特殊教育系
教授
副教授
讲师/助教
学前教育系
教授
副教授
讲师/助教
研究生导师
管理与服务
人才培养
本科生教育
研究生教育
质量工程
一流专业
一流课程
教学团队
教学项目
平台基地
实训实践
创新创业
学科建设
学科概况
重点学科
学科动态
科学研究
科研政策
科研平台
科研成果
招生就业
本科生招生
本科生就业
研究生招生
研究生就业
学生工作
学工队伍
团委学生会
规章制度
学生活动
社团风采
团学活动
荣誉殿堂
合作交流
对外合作
社会服务
校友风采
校友分会
校友风采
毕业名录
毕业相册
通知公告
通知公告
当前位置:
足球比赛比分 足球比赛比分
>> 正文
通知公告
2024年硕士研究生招生复试录取实施细则
2024年03月22日 ||作者:足球比赛比分 ||审核:魏勇刚||编辑:彭文波
上一条:
足球比赛比分 本科教学简报(2024年第1期)
下一条:
足球比赛比分 本科教学简报(2023年第8期)
【
关闭
】
足球比赛比分
地址:重庆市沙坪坝区大学城中路37号砺志楼
电话:023-65910354 邮编:401331
ICP备案号:渝ICP 备05001042号
渝公网安备50009802500172号
快速导航
教育部
足球比赛比分
重庆高等教育智慧教育平台
足球比赛比分 校园门户
Copyright@2015-2022,2026 足球比赛比分直播 - 全球赛事即时比分、进球秒推、专业亚指/欧赔走势图 All Rights Reserved.